Bringing computation to unmet needs in Human Genomics
Based in Nashville, TN, the Below lab works to improve understanding of how genetic and other molecular factors influence human health and disease.
Overview
Dr. Below’s lab develops and applies computational methods to further understanding of the genetic and epigenetic basis of human disease. Specifically, she focuses on development of novel strategies for identifying and confirming genetic risk factors to a wide range of familial and complex traits including cardiovascular and metabolic diseases, Alzheimer’s disease and other dementias, speech and language traits, oral and tooth traits, and infectious disease (pneumonia, COVID-19) via ascertainment of dense genetic, transcriptomic, and phenotypic data. She is particularly interested in the bioinformatics methods involved in network analysis of related individuals, genomic segments shared identical by descent, large-scale meta-analyses, and genetically derived predictions of expression in large electronic health record databases linked to DNA databanks.
Recent News
Waist circumference measurements along with weight and height may be a practical, low-cost marker to confirm excess body fat among children
Recent Publications
Mendelian randomization analysis of stuttering and previously reported comorbid traits
Developmental stuttering is a highly heritable, common speech condition characterized by prolongations, blocks and repetitions of speech. Although stuttering is highly heritable and enriched within families, the genetic architecture is largely understudied. We reasoned that there are both shared and distinct genetic variants impacting stuttering risk within sex and ancestry groups. To test this idea, we performed eight primary genome-wide association analyses of self-reported stuttering that were stratified by sex and ancestry, as well as secondary meta-analyses of more than one million individuals (99,776 cases and 1,023,243 controls), identifying 57 unique loci. We validated the genetic risk of self-reported stuttering in two independent datasets. We further show genetic similarity of stuttering with autism, depression and impaired musical rhythm across sexes, with follow-up analyses highlighting potentially causal relationships among these traits. Our findings provide well-powered insights into genetic factors underlying stuttering.
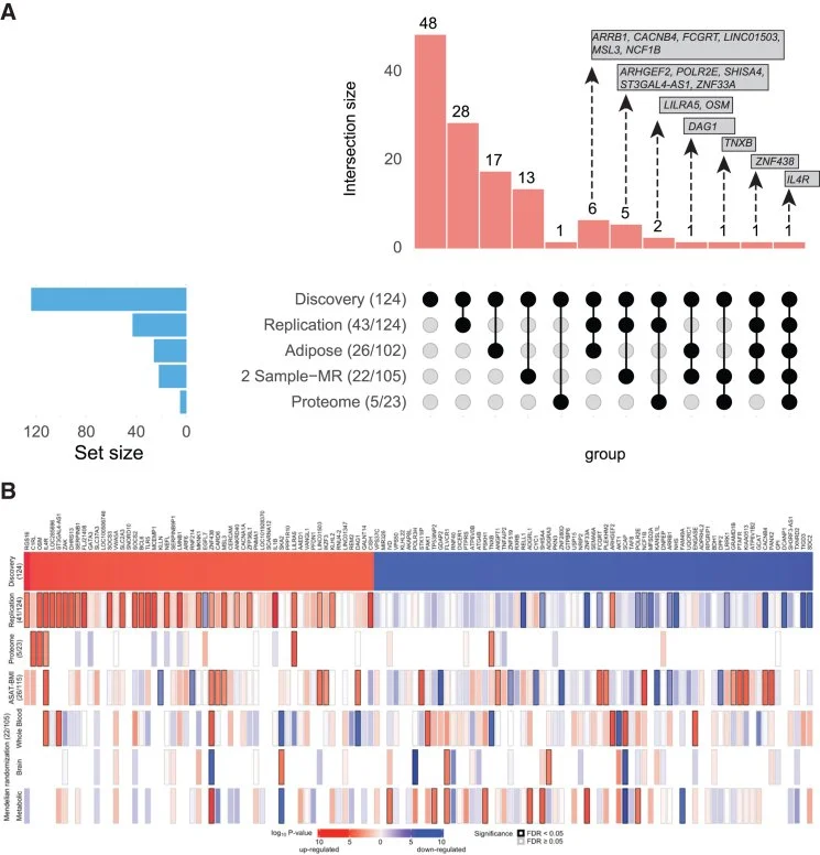
UpSet plots of gene/protein-based findings across omics
Here, we present a multi-omics study of type 2 diabetes and quantitative blood lipid and lipoprotein traits conducted to date in Hispanic/Latino populations (nmax = 63,184). We conduct a meta-analysis of 16 type 2 diabetes and 19 lipid trait GWAS, identifying 20 genome-wide significant loci for type 2 diabetes, including one novel locus and novel signals at two known loci, based on fine-mapping. We also identify sixty-one genome-wide significant loci across the lipid/lipoprotein traits, including nine novel loci, and novel signals at 19 known loci through fine-mapping. Next, we analyze genetically regulated expression, perform Mendelian randomization, and analyze association with transcriptomic and proteomic measure using multi-omics data from a Hispanic/Latino population. Using this approach, we identify genes linked to type 2 diabetes and lipid/lipoprotein traits, including TMEM205 and NEDD9 for HDL cholesterol, TREH for triglycerides, and ANXA4 for type 2 diabetes.
Replication and generalization
Polygenic severe obesity (body mass index [BMI] ≥40 kg/m2) has increased, especially in Hispanic/Latino populations, yet we know little about the underlying mechanistic pathways. We analyzed whole-blood multiomics data to identify genes differentially regulated in severe obesity in Mexican Americans from the Cameron County Hispanic Cohort. Our RNA sequencing analysis identified 124 genes significantly differentially expressed between severe obesity cases (BMI ≥40 kg/m2) and controls (BMI <25 kg/m2); 33% replicated in an independent sample from the same population. Our integrative approach identified inflammatory genes, including IL4R, ZNF438, and LILRA5. Several genes displayed transcriptomic effects on severe obesity in subcutaneous adipose tissue. We further showed that the genetic regulation of these genes is associated with several traits in a large biobank, including bone fractures, obstructive sleep apnea, and hyperaldosteronism, illuminating potential risk mechanisms. Our findings furnish a molecular architecture of the severe obesity phenotype across multiple molecular domains.
 
                
                
               
                
                
               
                
                
               
                
                
               
                
                
               
                
                
               
                
                
               
                
                
               
            
              
            
            
          
               
            
              
            
            
          
              